Jaramillo Oquendo, Carolina, Ferraro, Federico, Wai, Htoo A., Ferrao, Heather, van der Linde, Herma, Karelioti, Evita, Tseng, Liz, Dhillon, Harasharan, Holt, Sam, Bunyan, David J., Donker Kaat, Laura, Van Dooren, Marieke F., Zhou, Jeff, Ennis, Sarah, Holloway, John W., van Ham, Tjakko and Baralle, Diana (2026) HiFi long-read RNA sequencing enhances clinical diagnostics in rare disorders. European Journal of Human Genetics. (doi:10.21203/rs.3.rs-7046889/v1).
Abstract
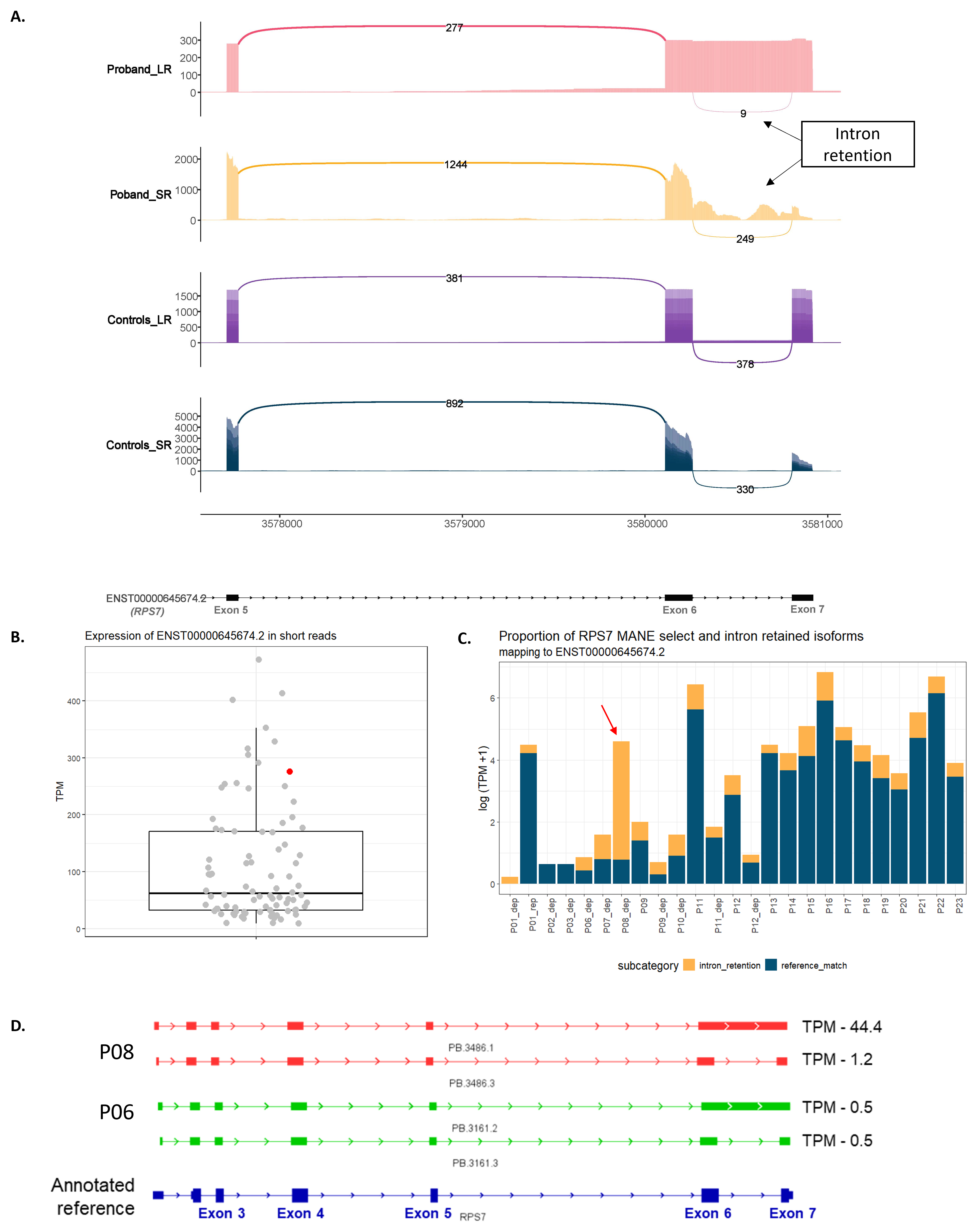
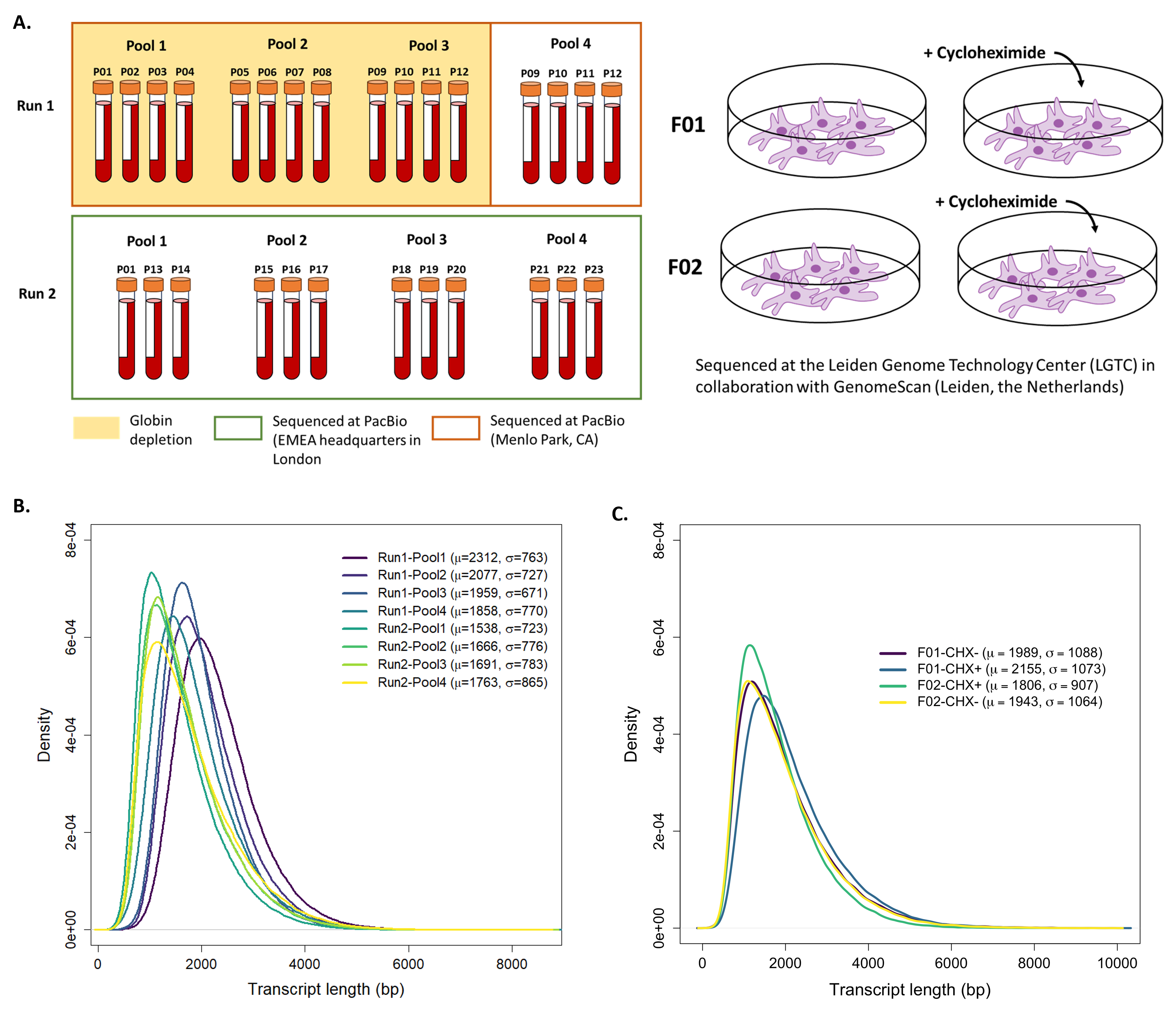
Splice-disrupting variants are estimated to account for one-third of disease-causing variants, yet many remain underrepresented in clinical databases due to limitations in detecting splicing changes beyond canonical splice sites. Short-read RNA sequencing (RNA-seq) has proved to be a valuable complement in clinical practice to address this gap, however, the added value of long-read RNA-seq is unclear. Here, we aimed to assess the clinical utility of PacBio long-read RNA-seq to characterise pathogenic aberrant splicing in rare disorders compared to short-read RNA-seq. Participants from the UK and the Netherlands with suspected splice-altering variants underwent long-read RNA-seq. 28 blood samples and four fibroblast cell lines were sequenced following the Kinnex full-length RNA protocol. Detection of disease genes (OMIM and PanelApp) was comparable with short reads, with fibroblast capturing more transcripts overall. Novel isoforms accounted for ~ 14% of detected transcripts in both tissues, increasing following cycloheximide treatment in fibroblasts and decreasing following goblin depletion in blood. Long-read RNA-seq detected events missed by short-reads including intron retention, multiple exon skipping, differential transcript usage, leaky splicing and variant phasing. In one case long reads revealed that a splice region variant in RPS7 skewed expression toward an unannotated intron 6-retained transcript, likely leading to protein deficiency explaining previous ambiguous results in patient with Diamond-Blackfan anaemia. In another case, we identified a retrotransposon-induced isoform switch in TCOF1 causing Treacher Collins syndrome. Both examples unresolved by short reads. Thereby long-read RNAseq has the potential to improve the detection of clinically relevant transcripts when used in a clinical setting.
More information
Identifiers
Catalogue record
Export record
Altmetrics
Contributors
Download statistics
Downloads from ePrints over the past year. Other digital versions may also be available to download e.g. from the publisher's website.
